Toggle navigation
首页
视频
智慧城市
公积金
建筑业
地区
北京市
天津市
上海市
重庆市
河北省
山西省
黑龙江省
辽宁省
山东省
江苏省
咨询
建筑头条
建筑管理
历史建筑
政策法规
建筑百科
建筑之子
中国城管
中国物业
地标建筑
质量安全
会员
中心
登录
注册
首页
咨询
建筑时讯
246项工程获奖!2022—2023年度中国建设工程鲁班奖揭晓
794 阅读
0 评论
0 点赞
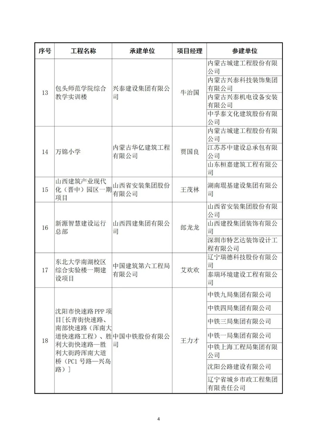
2022~2023年度第一批中国建设工程鲁班奖
(国家优质工程)入选名单
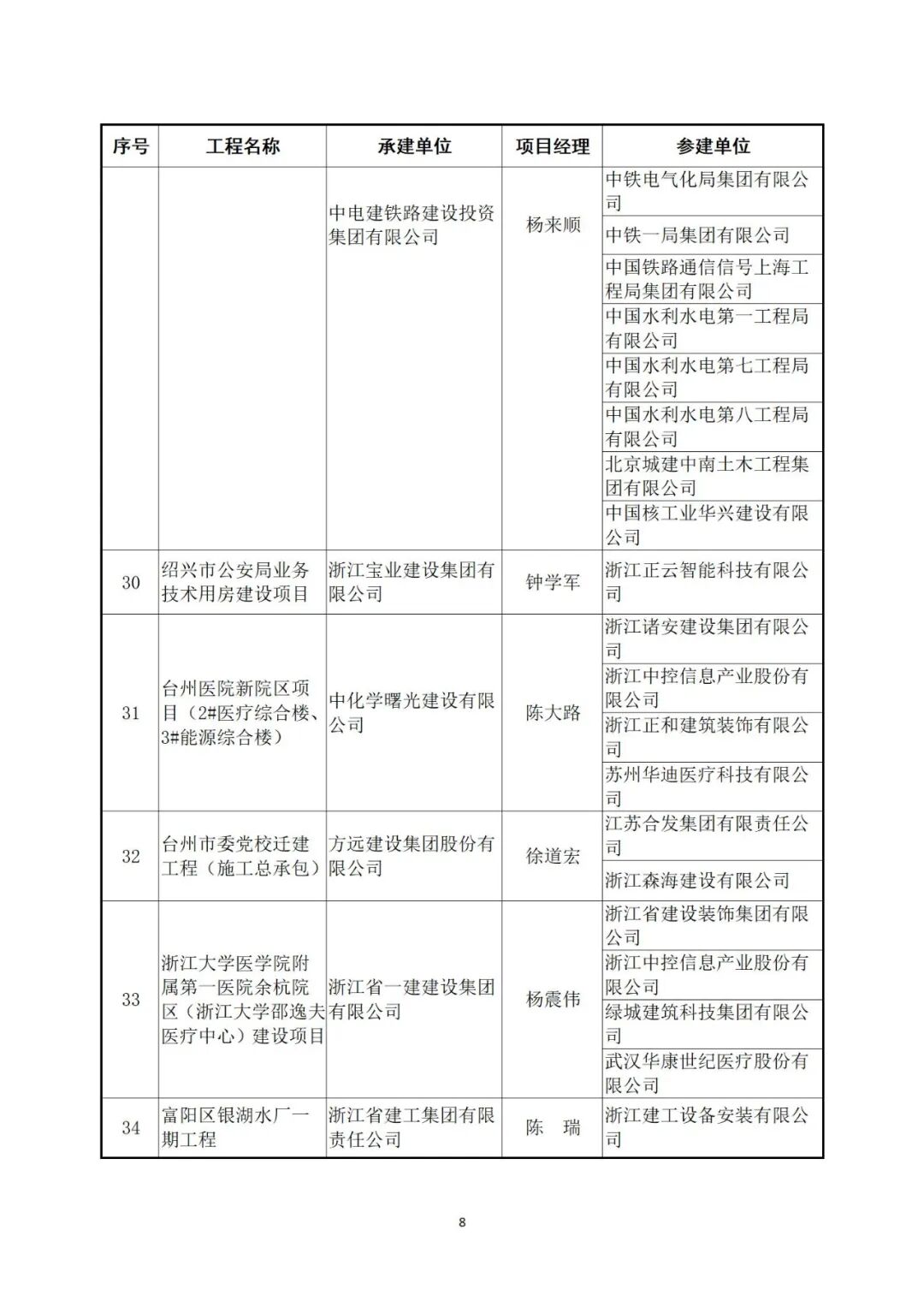
2022~2023年度第二批中国建设工程鲁班奖
(国家优质工程)入选名单
点赞(
0
)
打赏
本文分类:
建筑时讯
本文标签:无
浏览次数:
794
次浏览
发布日期:2023-12-12 11:31:14
本文链接:
https://www.jianzhuzhichuang.com/cms/jianzhushixun/10053.html
上一篇 >
高新新地标,上汽资产河南总部基地项目效果图抢先看
下一篇 >
解决“房票”推行难,温州出台新政
汇聚品牌,链动行业!重庆举办“好房子”产业链品牌企业对接活动
惠州:以“一委一办一平台”为抓手,打造基层治理“智慧中枢”
住房城乡建设部召开推进城市基础设施生命线安全工程现场会
中国建筑业协会年度行业技术创新大会在海口召开
评论列表
共有
0
条评论
暂无评论
发表评论
取消回复
登录
注册新账号
微信小程序
微信扫一扫体验
立即
投稿
微信公众账号
微信扫一扫加关注
发表
评论
返回
顶部
发表评论 取消回复