Toggle navigation
首页
视频
智慧城市
公积金
建筑业
地区
北京市
天津市
上海市
重庆市
河北省
山西省
黑龙江省
辽宁省
山东省
江苏省
咨询
建筑头条
建筑管理
历史建筑
政策法规
建筑百科
建筑之子
中国城管
中国物业
地标建筑
质量安全
会员
中心
登录
注册
首页
咨询
建筑百科
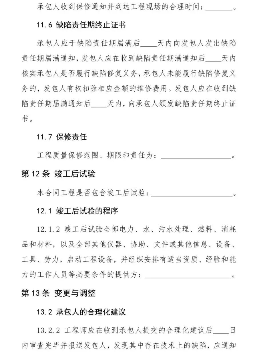
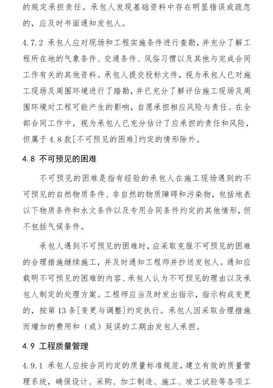
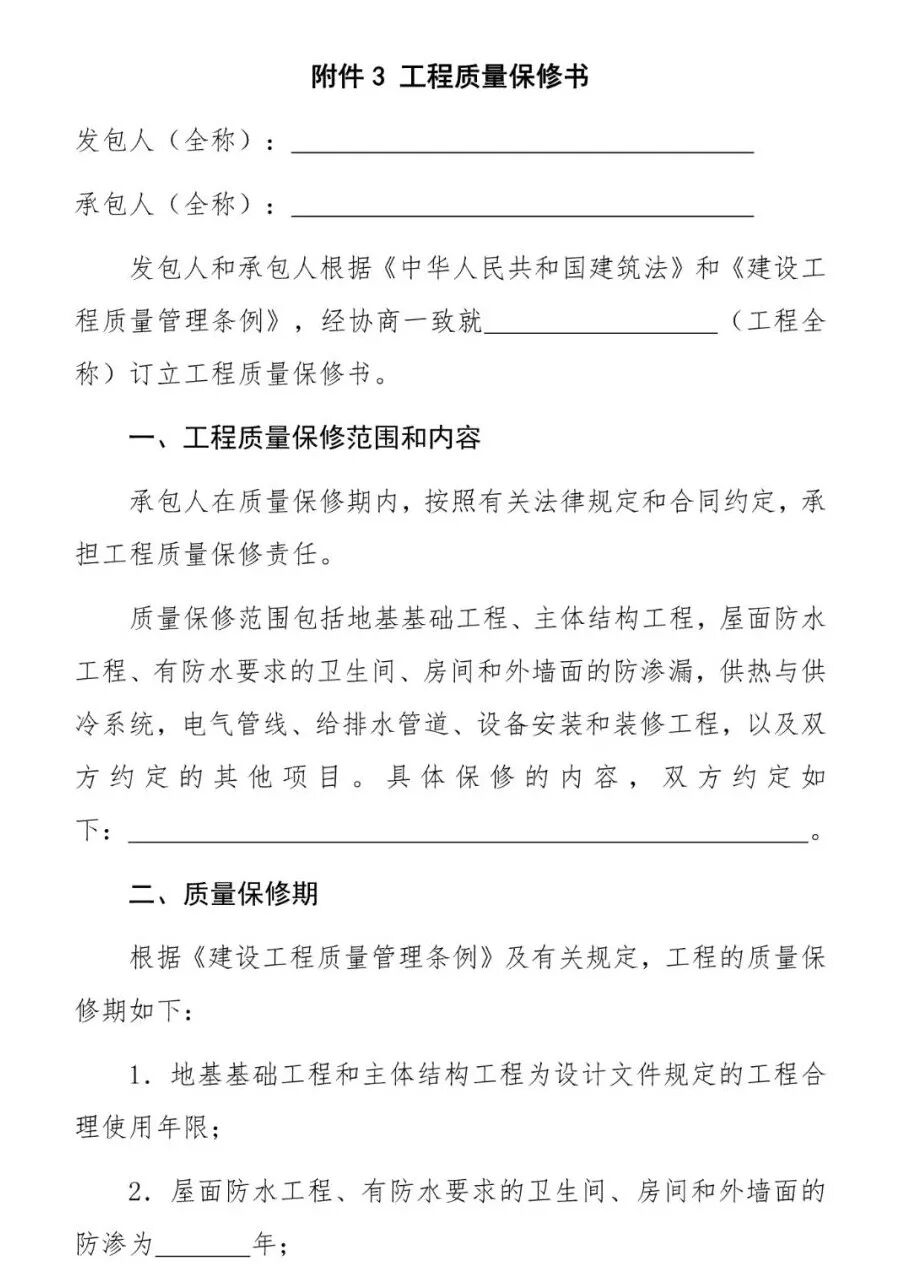
施工必备 | 新版《工程总承包合同(示范文本)》
建筑管理
1093 阅读
0 评论
0 点赞
点击“阅读原文”可下载。
点赞(
0
)
打赏
本文分类:
建筑百科
本文标签:无
浏览次数:
1093
次浏览
发布日期:2022-01-18 14:30:53
本文链接:
http://www.jianzhuzhichuang.com/cms/jianzhubaike/2589.html
上一篇 >
2022年建筑施工安全管理优秀做法!
下一篇 >
谁是中国古建第一大省?
淄博市:全力打造“好房子”建设标杆城市
八闽大地筑安居——福建省“好房子”农房建设的探索与实践
厦门:健全完善“一委一办一平台”体系,着力推进城市管理高质量发展
江苏:守正创新担使命,提质增效惠民生,以高质量发展谱写住房城乡建设新篇章
评论列表
共有
0
条评论
暂无评论
发表评论
取消回复
登录
注册新账号
微信小程序
微信扫一扫体验
立即
投稿
微信公众账号
微信扫一扫加关注
发表
评论
返回
顶部
发表评论 取消回复